2019年7月17日,中山大学奚志勇团队在Nature在线发表论文“Incompatible and sterile insect techniques combined eliminate mosquitoes”,昆虫不相容和绝育技术相结合清除蚊媒种群。


主要研究内容




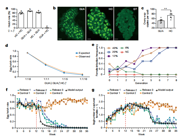
该研究结果显示基于共生菌沃尔巴克氏体的胞质不相容技术(IIT)结合基于辐射的昆虫不育技术(SIT),可成功压制及清除试验区野生的白纹伊蚊种群。
华盛顿大学Peter A. Armbruster在Nature在线发表了题为"Tiger mosquitoes tackled in a trial"的点评文章,认为该工作代表了一项重大进步,并展示了一种强有力的新工具在抗击蚊媒传染病方面的潜力。

奚教授团队采用IIT-SIT技术成功地接近清除了登革病毒、寨卡病毒的传播媒介--白纹伊蚊在野外试验区的种群。作为一种高效的环境友好型技术,IIT-SIT技术将为昆虫防控领域提供新的指导,具有里程碑式的意义。

上周大家在网络上一定看到了相关报道。
很多招蚊子的同学看到这个消息都很激动,大家纷纷点赞留言,一度登上了微博热搜榜。




这是一项耗时数年的科学研究,不但需要理论和技术支持,也需要野外试验的验证。如此辛苦的工作确实值得大家点赞!
很荣幸此项研究选用了米兰milan生物的PCR Mix(点击查看产品详情)进行C. quinquefasciatus rsp6等基因的扩增。

作为自主研发与生产的国产品牌,米兰milan生物备受鼓舞,也十分感谢许多用户长久以来的信任和支持。
在未来,米兰milan生物将继续坚持milan的质量方针“不懈追求,持续创新,技术领先,顾客满意”,优化产品品质,提升服务质量。
愿更多更优秀的国产试剂被科研人员认可,为科研工作添砖加瓦。

微信分享此文给有需要的朋友,在后台发送截图,可免费获取一份PCR Mix试用装。
The End

欢迎关注国产品牌米兰milan生物
获取最新产品资讯
